# 指令格式与译码

# 指令字段

所有指令均为 32 位,根据不同指令类型,字段分布和功能如下:

字段名 位范围 位数 功能描述 适用指令类型
Instruction 31:0 32 32 位指令 R/I/J
Op 31:26 6 操作码 R/I/J
Rs 25:21 5 源寄存器 R/I
Rt 20:16 5 源/目标寄存器 R/I
Rd 15:11 5 目标寄存器 R
Shamt 10:6 5 移位量 R
Func 5:0 6 功能码 R
Imm16 15:0 16 16 位立即数 I
Target addr 25:0 26 26 位目标地址 J

# 单周期处理器设计

# 关键路径与执行阶段

单周期处理器中,不同指令类型完成执行所需的阶段如下:

指令类型 指令获取 (IF) 指令译码/寄存器读取 (ID/RF) 执行 (EX) 存储器访问 (MEM) 结果写回 (WB)
R 型 1 1 1 - 1
Load 1 1 1 1 1
Store 1 1 1 1 -
Branch 1 1 1 - -
其余 I 型 1 1 1 - 1
Jump 1 1 - - -

# 控制信号

单周期处理器中的控制信号及其功能:

信号名 功能描述 备注
PCSrc(/2) 程序计数器方式控制 0 - 顺序执行,1 - 分支跳转 (beq/J)
Branch 是否是 beq 指令 0 - 不是,1 - 是
ExtOp 立即数扩展方式控制 0 - 补零,1 - 符号扩展
ALUSrc ALU 第二个输入选择 0 - regB,1 - imm32
ALUConf ALU 运算类型选择 add, sub, or 等
MemWr 存储器写入使能 0 - 禁用,1 - 启用
MemtoReg 寄存器写入数据源选择 0 - ALU 结果,1 - 存储器数据
RegDst 写入寄存器选择 0 - Rt,1 - Rd
RegWr 寄存器写入使能 0 - 禁用,1 - 启用

# 指令控制信号表

不同指令在单周期处理器中的控制信号配置:

信号名 add sub lw sw beq ori jump
PCSrc 0 0 0 0 Zero 0 1
PCSrc(2) 0 0 0 0 0 0 1
Branch 0 0 0 0 1 0 0
ExtOp - - 1 1 1 0 -
ALUSrc 0 0 1 1 0 1 -
ALUConf Add Sub Add Add Sub Or -
MemWr 0 0 0 1 0 0 0
MemtoReg 0 0 1 - - 0 -
RegDst 1 1 0 - - 0 -
RegWr 1 1 1 0 0 1 0

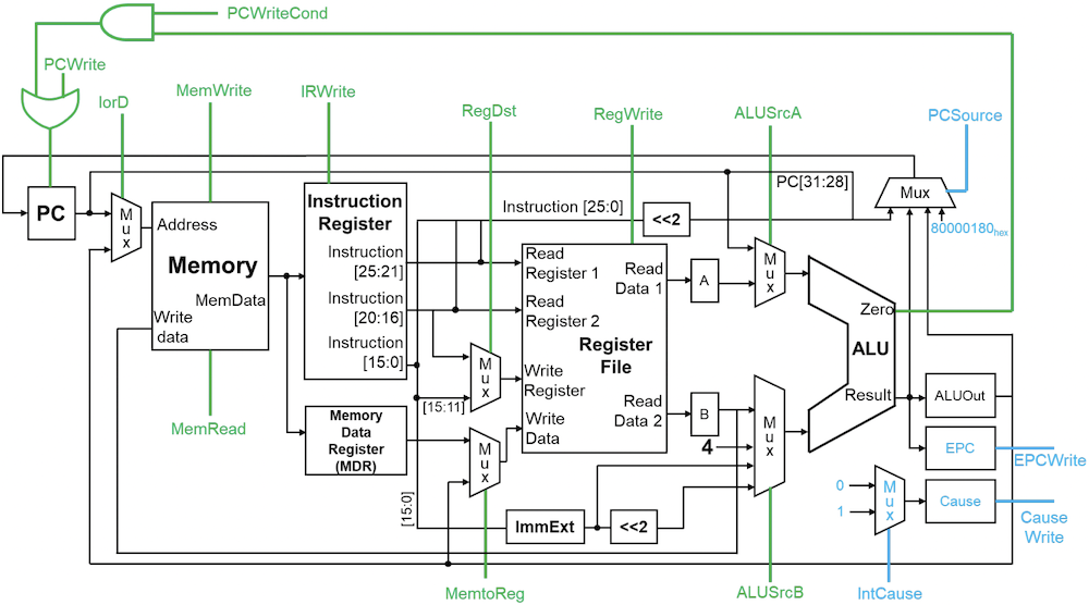
# 多周期处理器设计

# 阶段描述与操作

多周期处理器将指令执行分为多个阶段,每个阶段完成特定的操作:

阶段 R 型 Load Store Branch 其余 I 型 Jump
IF IR <= Memory[PC], PC <= PC + 4 同 R 型 同 R 型 同 R 型 同 R 型 同 R 型
ID/RF A <= Reg[IR[25:21]], B <= Reg[IR[20:16]], ALUOut <= PC + (sign-extended(IR[15:0]) << 2) 同 R 型 同 R 型 同 R 型 同 R 型 同 R 型
EX ALUOut <= A op B ALUOut <= A + sign-extend(IR[15:0]) 同 Load if (A == B) PC <= ALUOut ALUOut <= A op extended(IR[15:0]) PC <= {PC[31:28], IR[25:0], 2'b00}
MEM Reg[IR[15:11]] <= ALUOut MDR <= Memory[ALUOut] Memory[ALUOut] <= B - 同 R 型 -
WB - Reg[IR[20:16]] <= MDR - - - -

# 控制信号

多周期处理器中的控制信号及其功能:

信号名 功能描述 备注
PCWrite PC 寄存器常规写入使能 0 - 禁用,1 - 启用
PCWriteCond PC 寄存器条件写入使能 0 - 禁用,1 - 启用
PCSource PC 寄存器写入数据源选择 00 - ALU 结果, 01 - ALUOut_reg, 10 - JMP 地址
ALUSrcA ALU 第一个输入选择 0 - PC,1 - RegA
ALUSrcB ALU 第二个输入选择 00 - RegB, 01 - 4, 10 - Imm32, 11 - Imm32<<2
ALUOp ALU 运算类型选择 add, sub, or 等
RegWrite 寄存器写入使能 0 - 禁用,1 - 启用
RegDst 写入寄存器选择 0 - Rt,1 - Rd
MemtoReg 寄存器写入数据源选择 0 - ALU 结果, 1 - 存储器数据
MemRead 存储器读取使能 0 - 禁用,1 - 启用
MemWrite 存储器写入使能 0 - 禁用,1 - 启用
IorD 存储器地址选择 0 - 指令地址,1 - 数据地址
IRWrite 指令寄存器写入使能 0 - 禁用,1 - 启用
EPCWrite EPC 寄存器写入使能 0 - 禁用,1 - 启用
CauseWrite Cause 寄存器写入使能 0 - 禁用,1 - 启用
IntCause 异常原因选择信号 -

# 指令控制信号表

多周期处理器中,不同阶段的控制信号配置:

信号名 IF ID/RF EX-R EX-L/S EX-B EX-I EX-J MEM-R/I MEM-L MEM-S WB-L
PCWrite 1 0 0 0 0 0 1 0 0 0 0
PCWriteCond 0 0 0 0 1 0 0 0 0 0 0
PCSource 00 - - - 01 - 10 - - - -
ALUSrcA 0 0 1 1 1 1 - - - - -
ALUSrcB 01 11 00 10 00 10 - - - - -
ALUOp Add Add Func Add Sub Func - - - - -
RegWrite 0 0 0 0 0 0 0 1 0 0 1
RegDst - - - - - - - 1 - - 0
MemtoReg - - - - - - - 0 - - 1
MemRead 1 0 0 0 0 0 0 0 1 0 0
MemWrite 0 0 0 0 0 0 0 0 0 1 0
IorD 0 - - - - - - - 1 1 -
IRWrite 1 0 0 0 0 0 0 0 0 0 0

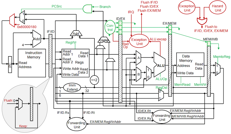
# 流水线处理器设计

# 流水线阶段与级间寄存器

流水线将指令执行分为五个阶段,通过级间寄存器传递数据:

阶段 级间寄存器 功能 备注
IF IF/ID 每周期取一条指令,预计算 PC Instruction Fetch (指令获取)
ID/RF ID/EX 指令译码,从寄存器堆读取操作数 Instruction Decode / Register File (指令译码/寄存器堆)
EX EX/MEM 执行指定的运算,分支跳转 ALU Execution (ALU 执行)
MEM MEM/WB 访问存储器 Memory Data Access (存储器访问)
WB - 将结果写回寄存器中 Register Write-Back (寄存器写回)

# 控制信号

流水线处理器中的控制信号及其作用阶段:

信号名 功能描述 备注 作用阶段
ExtOp 立即数扩展方式控制 0 - 补零,1 - 符号扩展 ID/RF
ALUSrc ALU 第二个输入选择 0 - regB,1 - imm32 EX
ALUOp ALU 运算类型选择 add, sub, or 等 EX
RegDst 写入寄存器选择 0 - Rt,1 - Rd EX
MemWr 存储器写入使能 0 - 禁用,1 - 启用 MEM
Branch 是否是 beq 指令 0 - 不是,1 - 是 MEM
MemtoReg 寄存器写入数据源选择 0 - ALU 结果,1 - 存储器数据 WB
RegWr 寄存器写入使能 0 - 禁用,1 - 启用 WB